Uvjetno grananje
| Sjedište: | CARNET Loomen LMS |
| E-kolegij: | Algoritmi i programiranje 1. razred |
| Knjiga: | Uvjetno grananje |
| Otisnuo/la: | Gost (anonimni korisnik) |
| Datum: | srijeda, 21. siječnja 2026., 20:04 |
Opis
--
1. Naredbe za određivanje tijeka programa

Redoslijed izvršavanja naredbi
često ovisi o ulaznim podacima ili međurezultatima
obrade.
Uvjetno grananje ili razgranata algoritamska struktura je programska struktura koja omogućuje različit tijek programa, ovisno o rezultatu postavljenog uvjeta.
|
Opis |
Pseudo jezik |
Programski jezik C++ |
|
grananje |
ako je uvjet onda naredba1; inače naredba2; |
if (uvjet){ naredba1; }else{ naredba2; } |
|
blok naredbi |
{ } |
{ } |
2. Primjer uporabe naredbi za određivanje tijeka programa
1. primjer: Korisnik unosi redni broj godine, a aplikacija mu ispisuje je li ta godina prijestupna ili ne.
Zapis rješenja pseudojezikom:
ulaz (godina)
ako je (godina mod 4==0) onda
izlaz (˝”Godina je prijestupna.”)
inače
{
izlaz (“Godina nije prijestupna.”)
}
Zapis pomoću dijagrama tijeka:
Zapis pomoću programskog jezika C++:
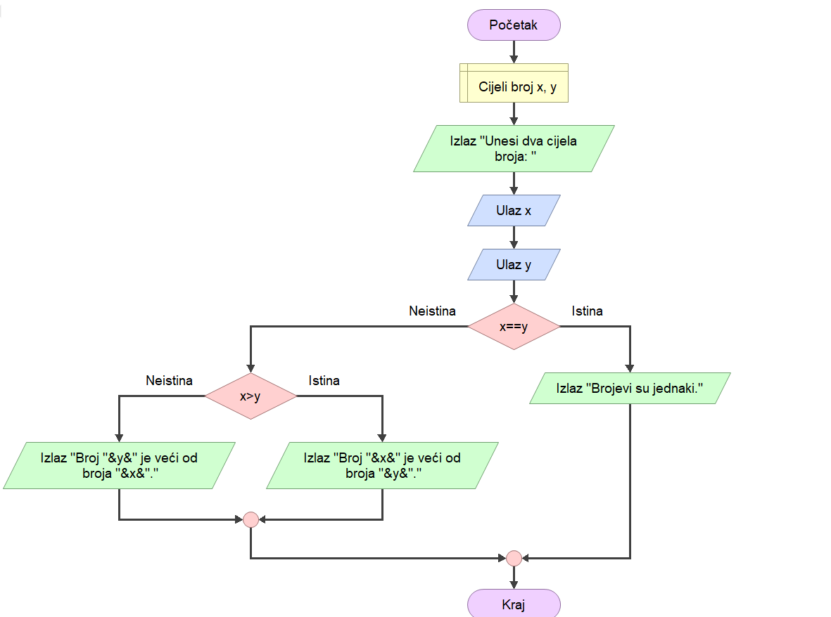
3. Primjer uporabe naredbi za određivanje tijeka programa
1. primjer: Korisnik unosi dva broja, a zatim se određuje i ispisuje veći broj.
Zapis rješenja pseudojezikom:
ulaz (x,y)
ako je x = y onda
izlaz (˝Brojevi su jednaki”)
inače
{
ako je x > y onda
izlaz (“Broj x je veći od broja y”)
inače
izlaz (“Broj x je manji od broja y”)
}
Zapis pomoću dijagrama tijeka:Zapis pomoću C++-a:
4. Uvjetno grananje naredbom switch - case
Naredba switch-case omogućava jednostruko grananje koje ovisi o vrijednosti postavljenog uvjeta koji je cjelobrojni izraz ili cjelobrojna varijabla.


5. Uvjetno grananje naredbom switch - case
Naredba switch-case omogućava višestruko grananje koje ovisi o vrijednosti postavljenog uvjeta koji je cjelobrojni izraz ili cjelobrojna varijabla.

6. Primjeri uporabe naredbe switch - case
1. primjer:
Korisnik treba unijeti brojčanu ocjenu, a program mu treba ispisati ocjenu u tekstualnom obliku. U slučaju unosa vrijednosti koja nije u skladu s niti jednom poznatom ocjenom program mu treba ispisati prikladnu poruku i vratiti ga na unos.

2. primjer:
Na temelju unosa rednog
broja mjeseca, program korisniku treba ispisati koliko mjesec ima dana. U
slučaju unosa vrijednosti koja nije u skladu s niti jednom poznatom ocjenom
program mu treba ispisati prikladnu poruku i vratiti ga na unos. ako primjer doradimo da provjerava je li godina prijestupna ili nije možemo biti točniji u određivanju broja dana vezano uz mjesec veljaču:
